
海报新闻记者刘敬怡报道
1月9日,中国证监会发布消息称,近期,宁波市天普橡胶科技股份有限公司(简称“天普股份”)股票价格异常波动,市场高度关注。证监会于近日已对天普股份股票交易异常波动公告涉嫌重大遗漏立案调查。

图源中国证监会官网
天普股份股票价格自2025年8月22日至2025年12月30日累计上涨718.39%,目前天普股份股价已严重偏离上市公司基本面。

图源天普股份官网
跨界AI引发股价异动
天普股份股票异动与“人工智能”这一市场热点概念高度关联。自2025年8月以来,天普股份股价就开启了过山车般的走势。
2025年8月21日,天普股份发布控制权拟变更公告,称AI芯片企业中昊芯英及相关方将通过一系列交易取得公司控制权。
这一消息立即点燃了市场热情,公司股价自8月22日至9月3日连续9个交易日涨停。此后,其股价持续飙升,期间创下连续15个涨停板的纪录。
2025年末,天普股份再次与人工智能概念产生关联,引发市场异动。
2025年12月26日,天普股份成立了全资子公司杭州天普欣才科技有限公司(以下简称“天普欣才”),其经营范围包含人工智能理论与算法软件开发等。
该事项引发了市场对天普股份可能开展人工智能相关业务的广泛猜测。2025年12月29日至30日,天普股份股价连续两个交易日涨停。
正因如此,公司股票在2025年9月、10月和12月多次因触及异常波动而停牌核查。
子公司经营范围“变脸” 公司收上交所监管警示函
在天普欣才创立五天后,天普股份将该子公司的经营范围进行了变更,由人工智能理论与算法软件开发等调整为橡胶制品制造、汽车零部件及配件制造等。
这场经营范围快速“变脸”戏码,让公司及两名时任负责人吃了上交所2026年首份监管警示函。
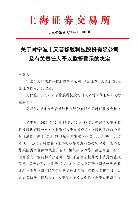
今年1月5日,上海证券交易所对天普股份及相关责任人发出监管警示函,函件文号为“上证公监函〔2026〕0001号”。

监管警示函截图
监管警示函直指公司存在信息披露不准确、不完整及风险提示不充分等问题。
监管指示函指出,公司在2025年12月26日设立了一家经营范围包含人工智能相关业务的全资子公司天普欣才。天普欣才最初登记的经营范围包括集成电路芯片设计及服务、人工智能理论与算法软件开发、人工智能行业应用系统集成服务及集成电路芯片及产品销售等。
天普欣才创立后,该事项引发了市场热议,2025年12月29日至30日,天普股份股价连续两个交易日涨停。
面对股价异动,公司在风险提示公告中表示,公司无开展人工智能相关业务的计划,与股东中昊芯英未签订任何框架性合作协议,不存在应披露而未披露的重大信息。
2025年12月31日,天普股份完成了对天普欣才经营范围的变更,将其调整为橡胶制品制造、汽车零部件及配件制造等传统业务范围。
上交所认为,公司在市场已有相关传闻、股价出现异常波动后又在短时间内变更子公司经营范围,在明知自身无开展人工智能相关业务计划的情况下,均未在设立子公司后股价出现异常波动的相关公告中进行针对性说明澄清,未充分提示相关风险,信息披露不准确、不完整,风险提示不充分,可能对投资者决策造成误导。
因此,上交所对天普股份和时任董事沈伟益、时任董事会秘书吴萍燕予以监管警示。
子女在国外不愿接棒原实控人“卖”公司
回看天普股份控制权变更交易,2025年8月,天普股份披露,公司实控人尤建义正在筹划涉及控制权变更的重大事项。此后公司停牌数日,8月21日晚最终给出详细方案。
在9月16日的投资者说明会上,公司回应尤建义让渡控制权的原因称,尤建义目前已经62岁,体力精力有限,无力推动上市公司转型升级。尤建义的子女均长期在国外,不愿接班经营上市公司。
12月22日晚,天普股份公告称,公司控制权变更及相关要约收购事项已全部落地。本次事项通过协议转让、收购人中昊芯英(杭州)科技有限公司及其一致行动人向控股股东增资,以及履行全面要约收购义务完成,公司实际控制人已由尤建义变更为杨龚轶凡。
公开资料显示,中昊芯英是一家专注于AI芯片研发的企业,杨龚轶凡本人是斯坦福大学电子工程专业硕士,曾任职于甲骨文和谷歌公司。
随着控制权变更的推进,天普股份的治理结构也开始调整。2025年12月22日,尤建义因个人原因,辞去公司第三届董事会董事长、董事等职务,由公司董事沈伟益暂代行董事长(法定代表人)及战略委员会主任委员等职务。同日,天普股份公告称,公司实际控制人正式变更为杨龚轶凡。
为保障公司治理结构稳定性,天普股份随后提前开展董事会换届选举工作。2025年12月29日,公司董事会会议通过相关议案,提名杨龚轶凡、李琛龄和康啸为公司第四届董事会非独立董事候选人。
这三位非独立董事候选人均与中昊芯英有密切关联。杨龚轶凡是中昊芯英的创始人及实际控制人;李琛龄任中昊芯英战略发展部总经理;康啸则担任中昊芯英董事会秘书。
同时被提名的还有两位独立董事候选人:马莹和沈百鑫。值得注意的是,这两位独立董事候选人当时尚未取得独立董事任职资格证书。
公司表示,将在2026年召开第一次临时股东会审议董事会换届事宜,新一届董事会任期三年。
公开资料显示,天普股份主要从事汽车用高分子材料流体管路系统和密封系统零件及总成的研发、生产及销售。
2025年前三季度,公司实现营业收入约2.3亿元,同比减少4.98%;归母净利润约0.18亿元,同比下滑2.91%。
控制权转让交易中,原实际控制人尤建义作出了业绩承诺,保证天普股份2025至2027年度归母净利润和扣非净利润均为正,若出现亏损将以现金方式向上市公司进行补偿。
截至2026年1月9日,天普股份股票仍处于停牌核查状态。
股王配资提示:文章来自网络,不代表本站观点。